欢迎进入
艺术实践中心
站点首页
演出信息
音乐厅
三好校区室内乐演奏厅
三好校区第二教学楼424多功能厅
音乐剧场
长青校区第二教学楼15楼演奏厅
校外演出
实践场地
实践场地介绍
党支部建设
比赛及获奖
比赛信息
获奖信息
经典新生,匠心护航!民族歌剧《白毛女》将在sxaqs绽放时代新韵
sxaqs惠民演出来袭,11月22日这场视听盛宴邀你赴约!
sxaqs一周音讯速览(11月24日-11月30日)
必威游戏中心“鲁艺薪火·希望之光”交响音乐会奏响国家大剧院进入三天倒计时!
鲁艺传薪火,时代奏华章!交响音乐会进校园啦!
公共服务平台
艺术实践中心
>>
比赛及获奖
>>
比赛信息
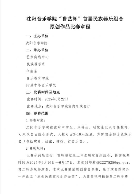
必威游戏中心“鲁艺杯”首届民族器乐组合原创作品比赛章程
信息发布:
艺术实践中心
发布时间:
2025-05-19 15:53:10
(
1
/3)
发布人:
顾珊珊
责任编辑:
何月
上一篇:
sxaqs一周音讯速览(5月19日-5月25日)
下一篇:
2025“春秋艺韵”春季演出季系列活动之十二——必威游戏中心“双一流”项目原创音乐剧《拾光》专场演出
==国家教育部门==
中国教育部网站
中国高等教育学生信息网
中国教育部留学生网
==辽宁省教育部门==
辽宁省教育厅
辽宁教育科研网
==其他音乐院校==
中央音乐学院
中国音乐学院
上海音乐学院
四川音乐学院
武汉音乐学院
星海音乐学院
天津音乐学院
西安音乐学院
浙江音乐学院
哈尔滨音乐学院
==辽宁省本科院校==
东北大学
大连理工大学
大连海事大学
辽宁大学
大连大学
沈阳大学
沈阳理工大学
辽宁工程技术大学
沈阳工业大学
沈阳建筑大学
辽宁石油化工大学
大连交通大学
辽宁科技大学
沈阳农业大学
中国医科大学
大连医科大学
沈阳药科大学
辽宁师范大学
沈阳师范大学
渤海大学
东北财经大学
大连民族大学
中国刑事警察学院
沈阳化工大学
大连工业大学
辽宁工业大学
沈阳航空工业大学
沈阳工程学院
辽宁科技学院
大连海洋大学
辽宁中医药大学
锦州医科大学
沈阳医学院
鞍山师范学院
大连外国语大学
沈阳体育学院
鲁迅美术学院
辽宁对外经贸学院
==各类报纸数字版==
人民网
光明网
环球网
参考消息
北国网
人民日报电子版
辽宁日报集团多媒体数字报纸
新京报电子版
锐捷认证客户端
校址:辽宁省沈阳市和平区三好街61号
Copyright © 2016 必威东盟官网All rights reserved.
邮编:110818
辽ICP备05025940号-2
Betway必威App体育